
複数色で印刷する方法をようやく確立しました。
最初に地面を構成する3DモデルにBlenderで厚みを持たせます。
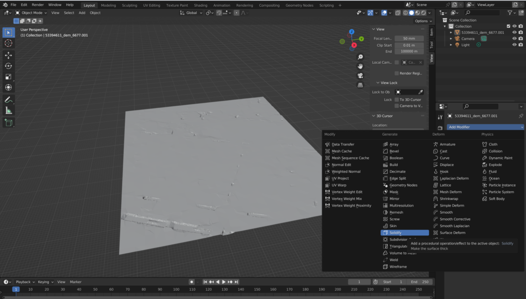
画面のように右側の青いレンチのようなアイコンをクリックししてAdd Modifilerをクリックします。

Solidifyをクリックして


Thicknessを10mにします。

ただ、このままでは底面が凸凹しているのでフラットにします。それにはTABを押します。

回転して底面を選択します

この状態で S → Z → 0(Z方向にスケール0)を入力して底面を同一平面にします。

このようにして改めてSTLファイルとしてエクスポートします。ファイル名はtest_ground.stlにしました。
最初にその1で紹介した建築物と橋、そして地面の3つのファイルを合体せずに別々のSTLファイルで保存します。そしてその3つを次のようにBambu Studioで同時に読み込みます。同時ということがポイントで、別々に読み込むとうまく行きません。
スクリーンショットを参考にしてください。
下の立方体に+印が重ねられているアイコンをクリックして3つのファイルをロードします。




ロードすると巨大なサイズになっているので下記のように18%に縮小します。

下記のように小さくなったら他をクリックせず、そのまま移動します。(モデルの左下が少し印刷外エリアにかかっています)



これで建物だけを他の色に変えることが出来ました。次回は実際に印刷してみます。

